大阪市で補聴器購入の助成を受けるには?
2025年4月より始まった「大阪市 “聞こえ”のサポート事業」(難聴高齢者補聴器購入費助成事業)
近頃はご存じの方も増えてきているようで、当店でもお問合せをいただくことが多々あります。
助成を受けるためには、申請の手続きだけでなく補聴器購入後に補聴器を装用したうえで特定の活動を行うことやその報告が必要となります。
今いちどその内容を確認してみましょう。
申請の手続きや助成内容については以下のコラムでも取り上げています。合わせてご確認ください。
助成の対象となる方
次のいずれにも該当する難聴高齢者の方が対象となります。
○申請時点で大阪市内に住所を有する65歳以上の者
○身体障がい者手帳(聴覚)の交付対象者ではない
○聴力が両耳それぞれ30デシベル以上70デシベル未満である
○補聴器相談医が補聴器の必要性を認めた者である
○本事業による助成を受けたことがない
○介護予防活動等を行う
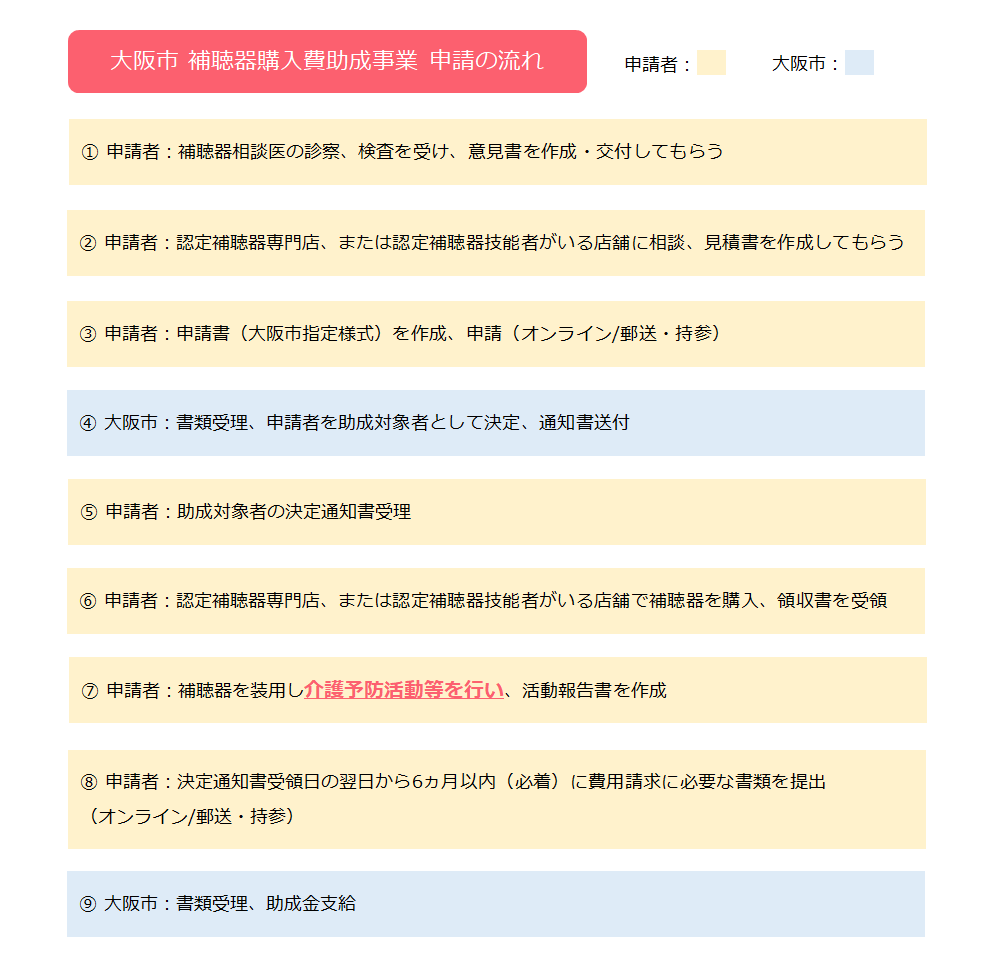
申請の流れ
この助成は大阪市の介護予防「すかいプロジェクト」の一環のため
『難聴を早期に発見して症状を予防し、より良い聞こえで健康的な人生を楽しむ』
ということを目標としています。
よって、必要書類を申請し、受理されて支給される流れの助成とは少し異なり、申請者が行わなければならないステップが多くなっています。
申請から支給までは以下のような流れとなっています。
実際に補助金が支給されるまでにいくつものステップがあることがお分かりいただけるかと思います。
なかでも、補聴器を購入後、実際に補聴器を装用して行う「介護予防活動等」とはどういうものなのでしょうか、次の項目で確認してみましょう。
介護予防活動等とは
対象となる「介護予防活動」とは、次の活動です。
②「おおさか健活マイレージ アスマイル」を利用して行う健康づくり活動等
①大阪市介護予防ポイント事業を利用した活動
大阪市介護予防ポイント事業とは、介護保険施設や保育所等でさまざまな活動を行い、活動時間に応じてポイントをため、そのポイントを換金できる事業です。
対象者は大阪市内に住む65歳以上の方(大阪市介護保険第1号被保険者)で、登録時研修(約2時間程度)を受講し、登録手続きを行った方となります。
活動は大阪市内の受入施設として登録された施設・事業所で行う【施設活動コース】、本事業による支援を受ける方のご自宅で行う【在宅活動コース】の2種に分かれています。
介護予防ポイントはそれぞれのコースの活動時間に応じて貯まり、貯めたポイントは1ポイント100円換算で、6ポイント(600円)から換金することができます。
※施設活動コースの換金は年間100ポイント(10,000円)
大阪市介護予防ポイント事業について、詳しくは大阪市のホームページをご参照ください。
参考)
大阪市:介護予防ポイント事業(ページ番号:330868)
②健活マイレージ「アスマイル」を活用した健康づくり活動
「アスマイル」とは、大阪府在住の18歳以上の方ならだれでも参加できる大阪府が提供するスマートフォンアプリです。
日々の生活習慣や健康活動をアプリに記録して自身の健康管理を行うだけでなく、それらの活動で貯めたポイントで抽選に参加したり特典に引き換えたりすることもできます。
大阪市では、「歩数」や「イベント参加」で条件を達成された大阪市在住の65歳以上の方へ、電子マネーと交換できる大阪市ポイントをプレゼントしています。
「アスマイル」について、詳しくはアスマイル公式ホームページ等をご確認ください。
参考)
アスマイル公式ウェブサイトおおさか健活マイレージ アスマイル
大阪市:おおさか健活マイレージ 「アスマイル」をぜひご活用ください!(ページ番号:456084)
すでに介護予防活動等を行っている場合
補聴器購入を検討する以前から介護予防ポイント事業やアスマイルアプリを登録・活動している方が助成の申請をしたい場合、対象となるのでしょうか。
そういった場合でも、補聴器の装用によりきこえが改善され、活動の頻度が増えたり活動内容が充実するようであれば助成の対象となる可能性があるようです。
いちど大阪市の担当部署に確認してみるとよいでしょう。
お問合せ先
本事業の詳しい説明やご相談については大阪市の下記の担当部署までお問合せください。
大阪市福祉局高齢者施策部
地域包括ケア推進課
大阪市北区中之島1-3-20
TEL:06-6208-9957
FAX:06-6202-6964
また、当店では、大阪市が作成した本事業についての冊子や、介護予防プロジェクトについてのガイドブックを設置しております。
お渡しすることもできますので、お気軽にお越しください。
投稿者プロフィール

- こはま補聴器専門店店主
- 認定補聴器技能者。30年に渡る補聴器メーカー勤務の経験をもとに、『距離も気持ちも近くて安心、信頼できる補聴器専門店』としてきこえる暮らしのお手伝いをしています。趣味はクラシックギター、特技は書道。
最新の投稿
- 2026.3.30コラム大阪市で補聴器購入の助成を受けるには?
- 2026.3.23お知らせ臨時休業のお知らせ
- 2025.12.26お知らせ年末のご挨拶と冬期休業のお知らせ
- 2025.9.29お知らせ秋の「100円商店街&ポッキリ市」のお知らせ









